O maior estudo realizado até agora sobre a dispersão nacional do novo Coronavírus tentou rastrear a chegada da doença ao Brasil.
Reunindo mais de 15 instituições brasileiras e capitaneado pelo cientista cearense Darlan Cândido, da Universidade de Oxford, os esforços conseguiram sequenciar o código genético do SarS-CoV-2 de 427 indivíduos infectados em 85 municípios e 18 estados brasileiros.
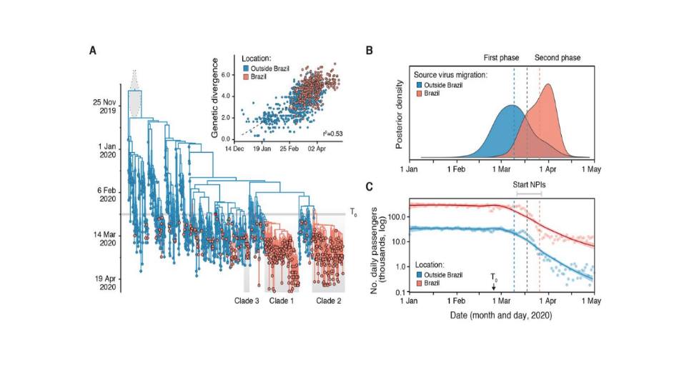
Pouco mais de 100 linhagens do vírus foram identificadas no grupo. Ou seja, mais de 100 pessoas entraram no Brasil carregando esses tipos diferentes.
Dessa centena, três cepas distintas vindas da Europa parecem ser as responsáveis pela pandemia no Brasil.
Mas o trabalho também mostrou outros possíveis caminhos de dispersão.
Cerca de 30% das amostras eram oriundas dos EUA, uma surpresa para os pesquisadores, já que na época da pesquisa não tinham muitos confirmados por lá.
A pesquisa também detectou os impactos das medidas de isolamento e controle da doença.
No começo da epidemia, a taxa de reprodutividade do vírus era superior à da Europa, em torno de 3.
Com as diminuições de mobilidade, houve uma queda que chegou a menos de 1 em São Paulo entre 21 e 31 de março.
Porém, depois dessa redução, o número voltou a subir estimulado pela diminuição na adesão à quarentena.


Nenhum comentário ainda, seja o primeiro!